2026年最新政策!国家留学基金委(CSC)外语要求及特殊问题解答
2026年国家留学基金委(CSC)项目申报即将展开,但很多申请者在CSC外语合格要求及相关细节上仍有一些困惑,在此知识人网小编帮助大家梳理最新政策并对一些特殊问题予以解答。

一、 语言达标条件
留学基金委(CSC)公派出国都要求语言达标,包括考试成绩、培训班结业证书、外语专业本科、国外学习及工作经历及面试考试(针对部分类别)等,各分项也都有具体要求,为便于大家理解,我们梳理成下列表格并再解答一些特殊问题。

二、关于外语合格条件的说明
1.上述外语合格条件系留学人员申请和派出的统一标准,申请时合格且外语成绩证明在有效期内,派出时即可视为外语合格。全国外语水平考试(WSK)、教育部出国留学人员培训部结业证书、雅思、托福、欧洲统一语言参考框架(CECRL)、韩语(TOPIK)、日语(JLPT)成绩有效期均为两年。
2.全国外语水平考试(WSK)的证明材料为全国外语水平考试(WSK)成绩通知单。
3.外语专业本科(含)以上毕业的证明材料为学历或学位证书。
4.曾在同一语种国家或地区留学或工作的证明材料可以提供以下所列任一:
(1)往年开具的《留学回国人员证明》;
(2)可认定留学期限、留学单位和学历的相关佐证材料:
①曾在国外取得学历学位人员应提供:国家移民管理局官网打印的本人出入境记录、国外院校颁发的学位证书或毕业证书/教育部留学服务中心开具的国外学历学位认证书。
②曾在国外工作或研修人员应提供:国家移民管理局官网打印的本人出入境记录、曾留学单位及国内派出单位人事部门分别出具的在外学习或工作的证明。
对曾留学国与拟留学国使用语言不一致的,须另行提供曾留学单位出具的工作语言为相应语种的证明。
5.德语、法语、西班牙语、意大利语达到欧洲统一语言参考框架(CECRL)B2级包括参加相应语种考试并取得等同于CECRL B2级的证书或成绩,如德语TestDaF12分以上,法语TEF541分以上、TCF400分以上、DELFB2,西班牙语TELEB2,意大利语CELI3、CILSDueB2、PLIDA B2等。
6.赴非英语国家外语合格条件的说明
外方邀请信须明确工作语言。对外方邀请信中明确表述可使用英语作为工作语言的留学人员,英语达到国家公派合格标准也可以申请并派出,派出前可按自愿原则到有关教育部出国留学人员培训部参加对象国语言初级培训,申报时提交英语水平证明材料即可;对外方邀请信中明确表述使用英语以外语种作为工作语言的留学人员(含邀请信中未明确工作语言者),应达到上述外语合格条件规定的相应语种合格要求,并提交相应外语水平证明材料。
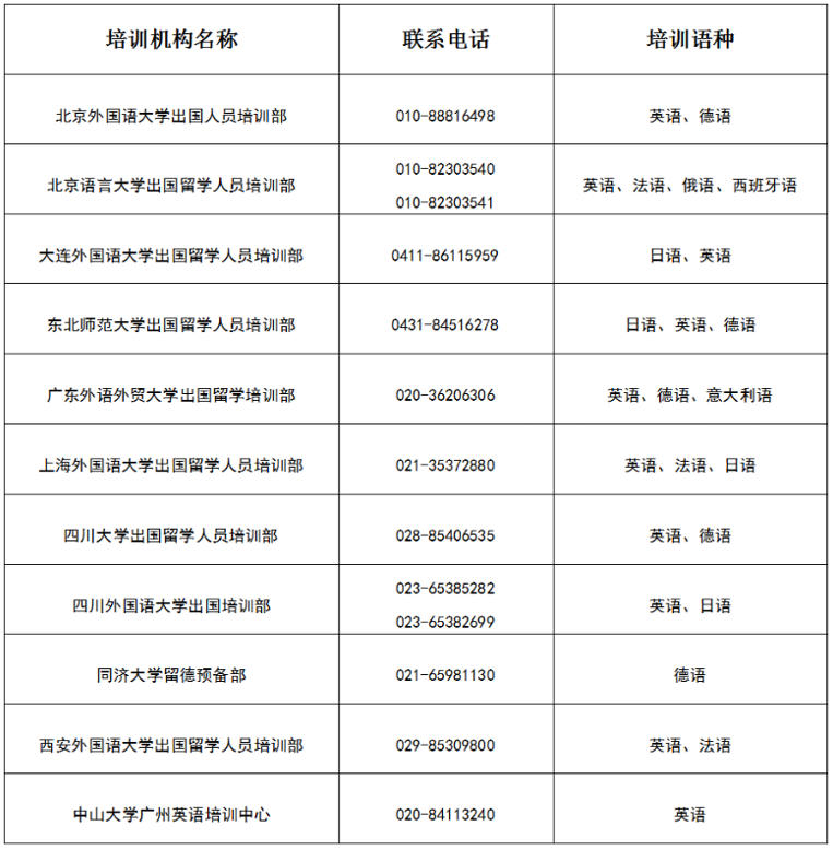
7. 参加教育部指定出国留学人员培训部外语培训者,由申请人自行联系有关培训部参加培训。各培训部培训语种、联系电话等信息请查阅《教育部指定出国留学人员培训部培训语种及联系电话》(见附件)。培训前,申请人需参加有关培训部组织的水平测试,并根据测试结果安排相应级别的培训。参加英语高级班培训的人员,须参加全国统一结业考试。
8. 项目有具体要求的,以各项目选派办法为准。
三、特殊问题解答
1.哪些项目可以通过外方考核证明作为外语达标证明、哪些项目不行?
答:公派研究生(含联合培养博士)、博士后、青年骨干教师这三个项目均可以参加由国外拟留学单位组织的面试、考试等并达到其入学语言要求的,应在外方入学通知书(正式邀请信)中注明或单独出具证明。
其它项目,如国家公派高级研究学者、访问学者项目、西部和地方合作项目均不得用外方考核证明作为外语达标证明。
2.外语成绩两年有效应从何时计算?
答:雅思、托福及WSK考试自考试之日起两年内有效,培训部结业证书自获得证书之日起两年内有效。具体时间精准到申报开始时间。如2026年国家公派(面上项目),申报时间是2026年4月10日,那么雅思/托福/WSK考试时间、培训部培训结业证书获得时间应晚于2024年4月10日。
3.如何认定“教育部出国留学人员培训部结业证书”的有效性?
答:有效的结业证书应为:培训语种及级别符合“国家留学基金资助出国留学外语合格条件”要求,所盖公章为教育部指定出国留学人员培训部公章。请在培训报名时向有关培训部确认所报为国家公派出国留学认可的培训。请特别注意:结业证书为培训部所在大学公章的不予认可。
4.申请时无外语合格证明材料可以申报CSC吗?
答:各个项目的要求各异。
(1)国家公派项目(高级研究学者、访问学者、博士后)、
可以。申报时外语合格的申请人,录取后可直接派出;申报时外语不合格的,录取后外语达到合格标准后方可派出。在同等条件下,优先录取申请时外语水平合格者。申请人如外语不合格,在申报时,推选单位须在《单位推荐意见表》中对其重点推荐,同时申请人应提交可反映其外语水平的外语考试成绩证明作为专家评审参考。
(2)西部人才培养及地方合作项目
可以。2026年允许申请人在外语未达到合格标准的情况下先行申报,但申报时,推选单位须在《单位推荐意见表》中明确对其重点推荐,并且申请人须提交有关外语水平证明作为专家评审参考。申报时外语水平符合达标条件的申请人,录取后可直接派出;申报时外语不符合达标条件的,录取后外语达到合格标准后方可派出。在同等条件下,优先考虑申请时外语水平合格者。
(3)国家建设高水平大学公派研究生项目(含联合培养博士生项目)
不可以。申请时必须达到外语合格条件。
(4)青年骨干教师公派项目
不可以。申请时必须提交外语合格证明材料。对于申报期前已在教育部指定的出国留学人员培训部参加相应语种培训的申请人,可提供培训部出具的在读证明作为外语证明材料上传至信息平台,填写申请表时,外语是否合格一项应选择“未达标”。
附件:教育部指定出国留学人员培训部培训语种及联系电话

知识人网老师提醒大家认真了解CSC及单位公派政策,早作准备,避免错过重要申报/派出时机。同时我们愿意竭诚帮助拟申报公派访问学者、博士后、联合培养的博士生们获得理想的邀请函,顺利通过公派审批,向更高的学术目标迈进!









